1xbet官网

400-617-8887
1xBET·Signup(中国区)-官方网站

首页 > 关于1xbet官网 > 最新动态 > 公司新闻

【喜报】1xbet官网集团与集美大学告竣相助!
宣布时间:2024-07-05 17:00:22 | 浏览次数:

a.png

       

      又又又一相助项目告竣!。。。 。。 。。。。。 。。 。∫黄鹚嫘∫肜纯纯窗蓗


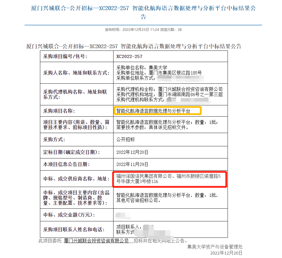
  2022年12月,,,,1xbet官网集团与集美大学就智能化航海语言数据处置惩罚与剖析平台项目告竣相助。。。。 。。 。


  航海专业以作育外派高级海员为目的,,,,作育掌握航海理论和实践手艺,,,,胜任船舶驾驶和营运治理,,,,切合国际海事组织和我国有关海船海员适任标准的高级航海手艺人才。。。。 。。 。


  1xbet官网集团与众多供应商公正竞争该效劳项目,,,,经由相助客户的层层挑选,,,,最终选择1xbet官网集团作为此项目的效劳商。。。。 。。 。


  集美大学

b.jpg

  集美大学(Jimei University),,,,地处福建省厦门市,,,,是福建省重点建设高校,,,,交通运输部与福建省、自然资源部与福建省、福建省与厦门市共建高校,,,,福建省一流大学和一流学科建设高校,,,,国家“卓越工程师教育作育妄想”试点高校,,,,国家“卓越农林人才教育作育妄想”试点高校,,,,应急治理学院建设首批试点学校,,,,福建省首批“外洋华文教育基地”。。。。 。。 。


  航海手艺专业以外派高级海员为作育目的,,,,突出英语会话来往能力和航海现实操作能力,,,,顺应单独派往外籍船舶上事情的要求。。。。 。。 。结业生深受海内外航运企业接待,,,,具有高就业率、高收入的优势。。。。 。。 。


【网站地图】【sitemap】