欧洲帕金森病联合会从1997年最先,,,,,,,将每年的4月11日确定为“天下帕金森病日”。。。。。这一天
每年的5月第一个星期二是天下防治哮喘日,,,,,,,今年是第24个天下哮喘日。。。。。哮喘是现在全球最
1854年至1856年间,,,,,,,英法联军与沙俄爆发酣战。。。。。在英国一家医院任护士主任的南丁格尔,,,,,,,带
天下献血日今年的6月14日,,,,,,,我们迎来了第19个天下献血者日,,,,,,,今年的主题是“献血是一种
谈起医学翻译,,,,,,,半只脚迈入翻译行业的小白都会以为,,,,,,,艰涩难明和准入门槛高,,,,,,,事实医学翻
为周全落实药品清静专项整治事情安排,,,,,,,进一步增强新冠病毒检测试剂产品质量清静羁系,,,,,,,
只管现在正处于疫情肆虐的时期,,,,,,,学术交流的脚步却没有步伐被阻挡。。。。。在蓬勃的互联网手艺
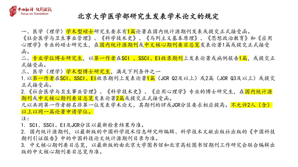
谈起医学翻译半只脚迈入翻译行业的小白会以为艰涩难明和准入门槛高事实医学翻译非儿戏
明珠回归1997年6月30日晚,,,,,,,陪同着蒙蒙的细雨,,,,,,,在“日落余音”的军号声中,,,,,,,象征英国管
随着近几年跨境电商的崛起,,,,,,,越来越多的企业想要将自己的商品送出国门。。。。。可是怎样让你的
2021年是党和国家历史上具有里程碑意义的一年。。。。。国家药监局统筹疫情防控和药品羁系,,,,,,,全
想必各人都知道,,,,,,,医疗器械在上市销售之前,,,,,,,都需要到药监局举行注册备案,,,,,,,对使用的医疗
每年的7月28日是天下肝炎日,,,,,,,天下肝炎日可以提高公众对乙肝和丙肝的认知,,,,,,,尤其是高危
八一建军节,,,,,,,致敬最可爱的人!
论文润色,,,,,,,是非英语为母语的国家的科研学者在提交论文给国际期刊(通常是被SCI收录的
友友们最近怎么样呀,,,,,,,今天小官想要跟各人分享一种适用的翻译工具:图解字典。。。。????赡苡行